环球360会员登录
设为首页
加入收藏
首页
/
学院概况
/
新闻中心
/
师资队伍
/
教育教学
/
学术科研
/
党建工作
/
学生发展
/
图书分馆
/
实验中心
/
院友会
/
English
/
五校共上一门课,用公益传播公益——2024创意传播管理教育创新项目启动
新闻与传播学院在弥渡设立健康传播教学实践基地
2024学院新年晚会上的新传学子
新闻与传播学院师生赴新加坡南洋理工学院交流
新闻与传播学院新学期班级主题教育活动顺利举行
新闻与传播学院师生参访新华社
国新传暑期思政实践活动
新传足球队
新闻与传播学院举办院庆活动庆祝建院二十周年
新闻中心
学院新闻
通知公告
媒体聚焦
通知公告
首页
>>
新闻中心
>>
通知公告
>> 正文
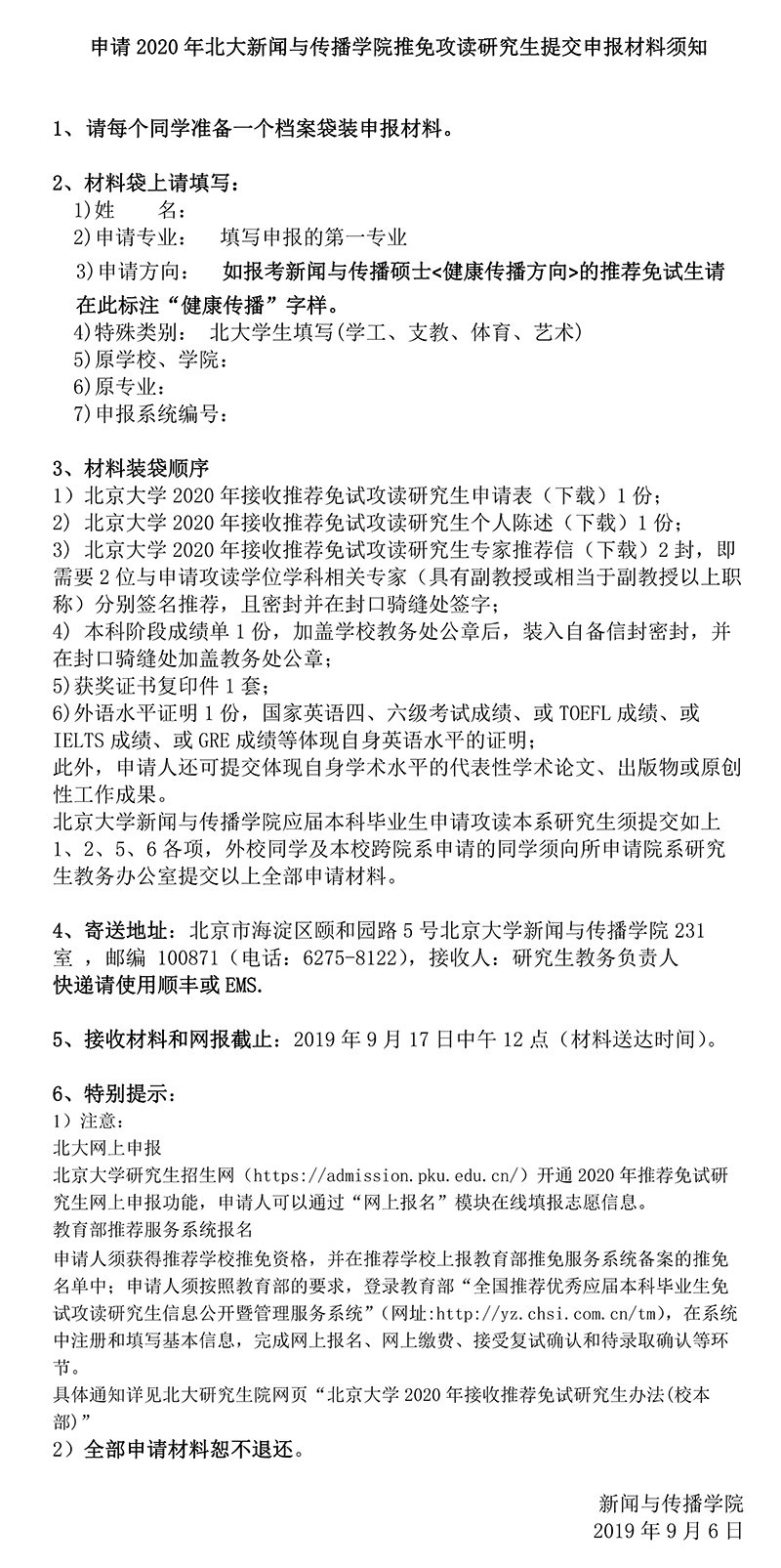
申请2020年北大新闻与传播学院推免攻读研究生提交申报材料须知
发布日期:2019-09-06
点击数:
上一条:
北大新闻与传播学院接收2020年推荐免试研究生面试名单及说明
下一条:
新闻与传播学院推荐免试工作重要通知